ProSA-web logo
Help
Please upload a structure in PDB format:

Alternatively you can specify a structure by entering its PDB code,
chain identifier and NMR model number:

PDB code:
PDB chain id:
PDB model number:

If you leave the fields for chain id or model number blank,
the first chain of the first model found in the PDB file will be analysed.


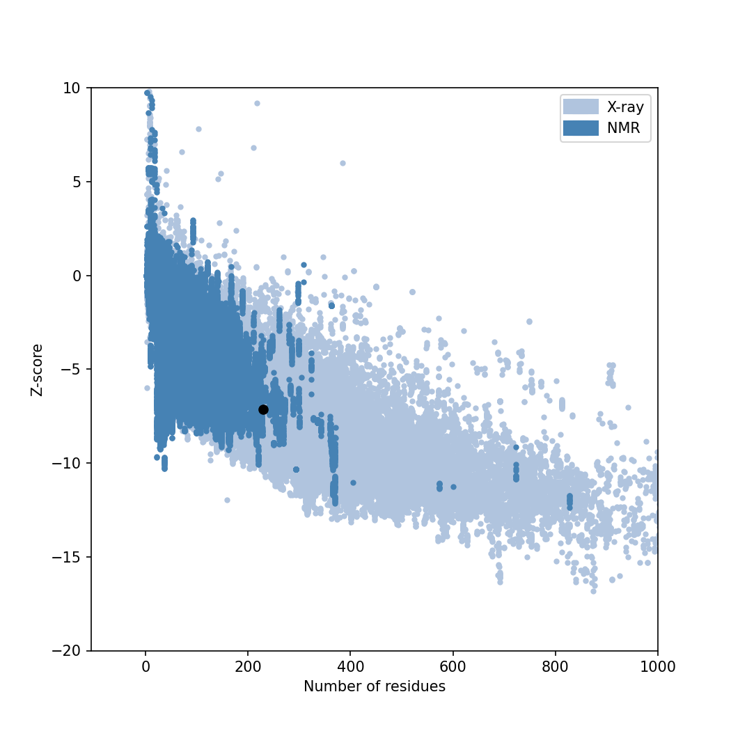
Results for 1zyb, chain A (230 aa)

Help

Overall model quality

Z-Score: -7.15

Z-scores of complete PDB

Help

png

Local model quality


Please cite the following articles if you publish results using ProSA-web:

This site is maintained by Markus Wiederstein. For comments and suggestions please contact
ProSA-web e-mail address.